mirror of
https://github.com/IT4Change/gradido.git
synced 2026-04-06 01:25:28 +00:00
716 B
716 B
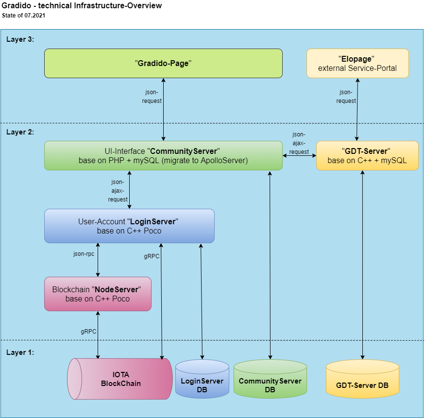
Technical Overview
This document describes the technical overview for the Gradido infrastructur. Beginning with a bird's eye view of all involved components, the following chapters will go in details of each component.





