2021-08-12 02:15:04 +02:00

716 B

Technical Overview

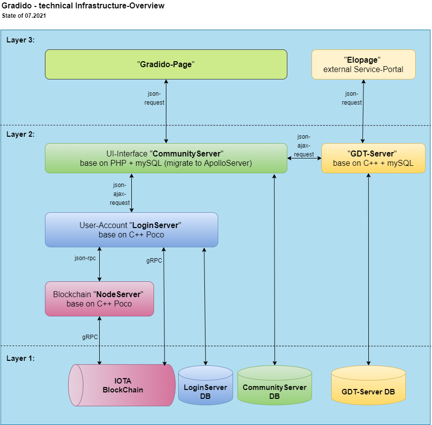
This document describes the technical overview for the Gradido infrastructur. Beginning with a bird's eye view of all involved components, the following chapters will go in details of each component.

Inventory Taking

TechnicalOverview

Community-Server

Public API

CommunityServerAPI

Database Skeema

CommunityDBSkeema

Ideas of future Architecture

Moduls

ModulsOverview

ObjectModel

BusinessObjectModel

DatabaseModel

DatabaseModel