Ulf Gebhardt c65ac49594
- removed skeema
- simplified mariadb docker container & reduced context(build time)
- datapoint for docker group into migration
- removed unused node docker definitions from docker-compose
2021-10-21 04:49:19 +02:00

727 B

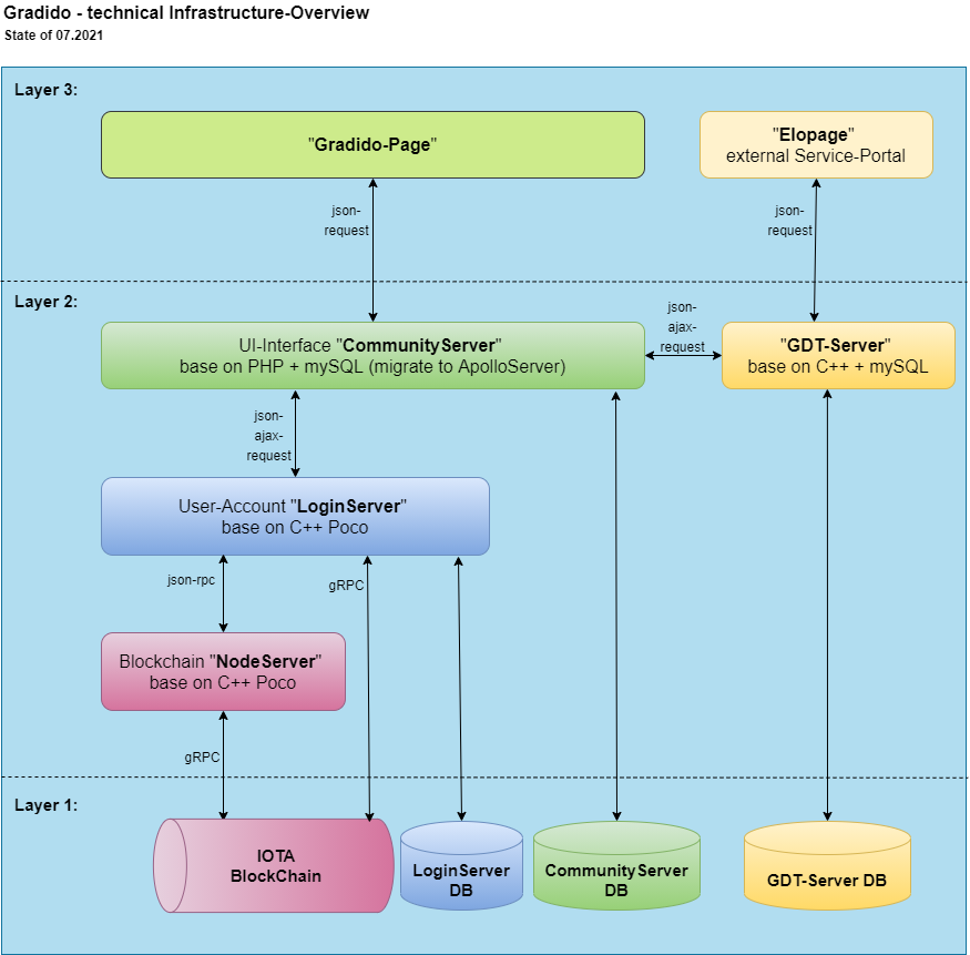
Technical Overview

This document describes the technical overview for the Gradido infrastructur. Beginning with a bird's eye view of all involved components, the following chapters will go in details of each component.

Inventory Taking

TechnicalOverview

Community-Server

Public API

CommunityServerAPI

Database Skeema (outdated)

CommunityDBSkeema

Ideas of future Architecture

Moduls

ModulsOverview

ObjectModel

BusinessObjectModel

DatabaseModel

DatabaseModel