mirror of
https://github.com/IT4Change/gradido.git
synced 2026-03-22 18:25:52 +00:00
- simplified mariadb docker container & reduced context(build time) - datapoint for docker group into migration - removed unused node docker definitions from docker-compose
727 B
727 B
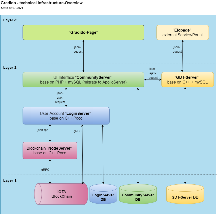
Technical Overview
This document describes the technical overview for the Gradido infrastructur. Beginning with a bird's eye view of all involved components, the following chapters will go in details of each component.





